-
Jan 16 2013
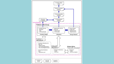
Energy Policy Tools for Agricultural Residues Utilization for Heat and Power Generation
Cane trash could viably substitute fossil fuels in heat and power generation projects to avoid air pollution from open burning and reduce greenhouse gas (GHG) emission. -
Jan 16 2013
New Type of BVT Sterilization Equipment Debuted on the 14th China High-Tech Fair
A new type of food processing equipment, bimodal variable temperature (BVT) sterilization equipment was successfully developed by researchers at the Institute of Agro-Products Processing Science and T... -
Jan 16 2013
Grassland-livestock Balance in Pastoral and Semi-pastoral Counties of China
Grassland overgrazing is one of the main causes for grassland degradation and desertification. Grassland-livestock balance monitoring, evaluation and management are therefore important for grassland v... -
Jan 05 2013
New Method of Producing Agricultural Antibiotic Won China Patent Award
State Intellectual Property Office of China officially announced winners of the 14th session of China Patent Award on Nov. 30th, 2012. CAAS developed new method for producing agriculture antibiotic by... -
Dec 07 2012
Rice Genetics and Breeding Program Initiated
On November 9th, the China National Rice Research Institute (CNRRI) initiated the program of rice genetics and breeding, a program supported by the National Natural Science Foundation of China (NSFC). -
Nov 27 2012
Major Breakthrough in Elucidating Epigenetic Mechanisms Regulating Plant Height and Flower Organ Development in Rice
Recently, Professor WAN Jian-min and his research team from the Institute of Crop Sciences of CAAS made a breakthrough in elucidating epigenetic mechanisms regulating plant height and flower organ dev... -
Nov 22 2012
CAAS Launches Cooperation with 38 National Modern Agricultural Demonstration Zones
On November 6th, 2012, CAAS signed 41 S&T cooperative agreements with 38 China’s National Modern Agricultural Demonstration Zones on an agricultural S&T achievements promotion sponsored by the MOA. -
Nov 22 2012
Recent Advances in the Development of New Transgenic Animal Technology
Recently, scientists from the Institute of Animal Sciences (IAS) of CAAS made a breakthrough in transgenic animal technology research. And their research achievement entitled Advances in the Developme... -
Nov 22 2012
Three CAAS Research Fellow Win Ho Leung Ho Lee Foundation Awards
The Ho Leung Ho Lee Foundation Awarding Ceremony 2012 was held at the Diaoyutai State Guesthouse on October 29th in Beijing. -
Nov 22 2012
Major Breakthrough in New Lean-type Peking Duck
In a press conference held on October 27th, researchers from Institute of Animal Sciences (IAS) of CAAS announced that they have made a breakthrough in Peking duck breeding. Researchers have successfu...
