近日,中国农业科学院棉花研究所棉花资源创新利用创新团队主导完成了“栽培陆地棉地理分化和纤维品质改良的基因组学基础”研究,在国际上首次发现了远缘杂交对陆地棉纤维品质改良的关键分子证据,证实了远缘杂交在棉花育种中的重要意义,为进一步深入解析陆地棉的适应性演化和提升棉花纤维品质奠定了重要的理论基础。相关研究成果4月15日在线发表在《自然·遗传学(Nature Genetics)》上。

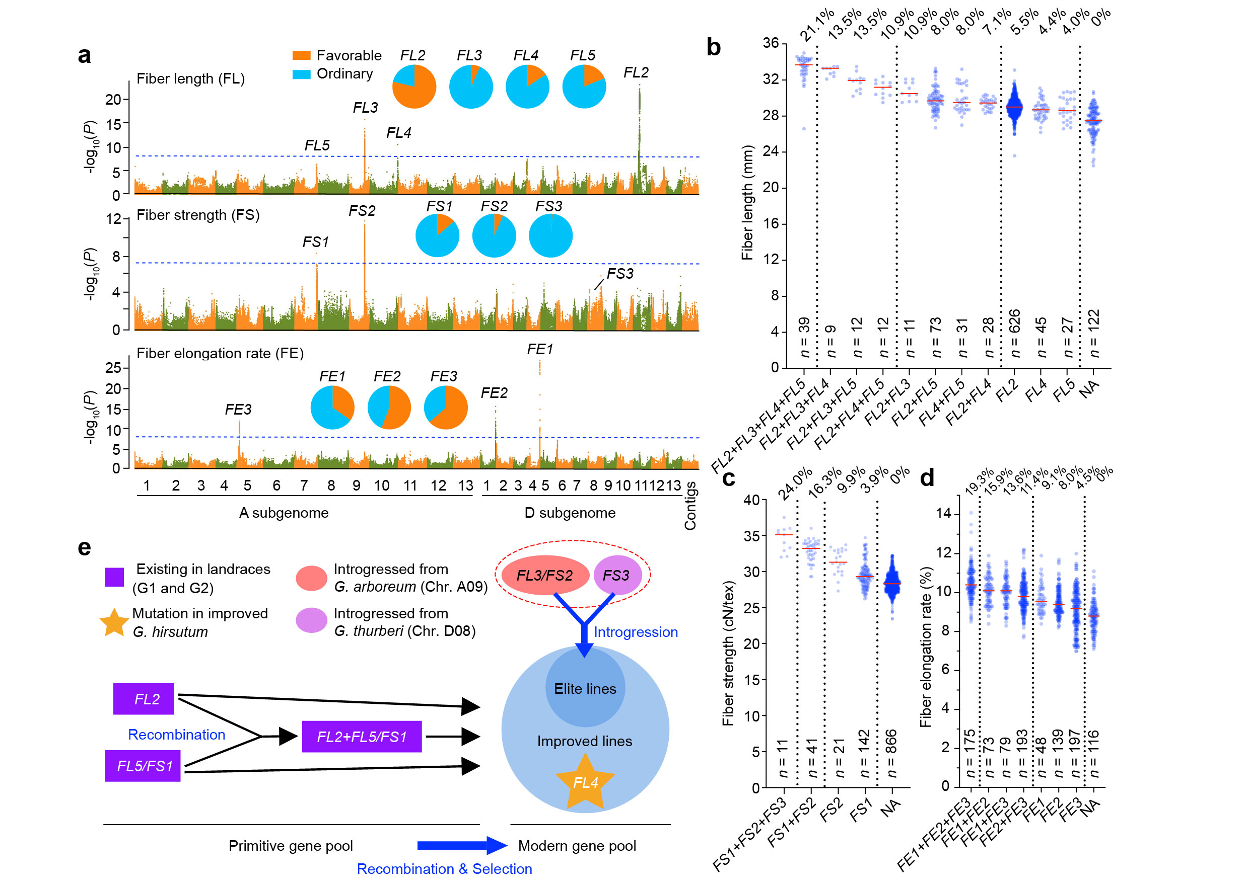
据杜雄明研究员介绍,栽培陆地棉广泛种植于世界各地,是最重要的天然纤维来源,纤维品质直接决定了其经济价值。国内外棉花育种家开展了广泛的远缘杂交工作,将许多稀有的重要基因转移到栽培陆地棉中提高纤维品质,但并未对这些基因进行深入研究。该研究分析了超过3000份棉花种质资源,总计调查了近80000个纤维品质数据,全面剖析和评估了现存陆地棉种质资源中纤维品质相关的优异位点,并从远缘杂交渐渗系中鉴定到两个新的与纤维品质密切关联的优异等位变异,分别源自二倍体栽培种的亚洲棉(G. arboreum)和二倍体野生种瑟伯氏棉(G. thurberi),其中源自亚洲棉的优异等位变异对纤维长度和纤维强度的提升接近15%,拥有显著的纤维品质改良潜力。该研究结果不仅首次从基因组水平证实了育种史上远缘杂交对陆地棉纤维品质的贡献,而且为大幅度提高陆地棉纤维品质提供了理论依据和优质基因源,将有效地推动陆地棉分子育种进程。

陆地棉纤维品质改良的遗传基础
该研究得到十三五国家重点研发计划、国家自然科学基金和中国农业科学院创新工程等项目资助。(通讯员 梁冰)
原文链接:https://www.nature.com/articles/s41588-021-00844-9
