分享到
Breakthrough in Cotton Genomics: the Draft Genonme of Diploid Cotton Gossypium Raimondii Published on Nature Genetics
On August 26th, the Nature Genetics published a paper of the Draft Genonme of Diploid Cotton Gossypium Raimondii. This research is completed by researchers from the Institute of Cotton Research (ICR) of CAAS in cooperation with Peking University, Beijing Genomics Institute (Shenzhen) and other research institutions.
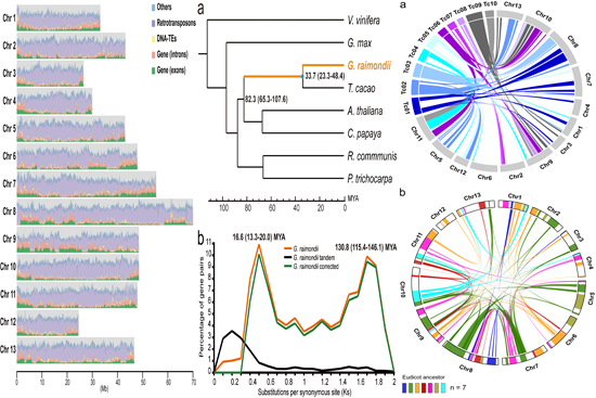
Researchers sequenced and assembled a draft genome of G. raimondii, whose progenitor is the putative contributor of the D subgenome to the economically important fiber-producing cotton species Gossypium hirsutum and Gossypium barbadense. They found that over 73% of the assembled sequences were anchored on 13 G. raimondii chromosomes and identified 2,355 syntenic blocks in the G. raimondii genome. They also found that approximately 40% of the paralogous genes were present in more than 1 block, which suggests that this genome has undergone substantial chromosome rearrangement during its evolution.
Dr. LI Jia-yang, Vice Minister of Agriculture and President of CAAS, pointed out in his congratulation letter to the research team, that this achievement marked a breakthrough in the area of cotton genetics research and hoped it will be applied in high quality cotton varieties breeding in the future.

Researchers sequenced and assembled a draft genome of G. raimondii, whose progenitor is the putative contributor of the D subgenome to the economically important fiber-producing cotton species Gossypium hirsutum and Gossypium barbadense. They found that over 73% of the assembled sequences were anchored on 13 G. raimondii chromosomes and identified 2,355 syntenic blocks in the G. raimondii genome. They also found that approximately 40% of the paralogous genes were present in more than 1 block, which suggests that this genome has undergone substantial chromosome rearrangement during its evolution.
Dr. LI Jia-yang, Vice Minister of Agriculture and President of CAAS, pointed out in his congratulation letter to the research team, that this achievement marked a breakthrough in the area of cotton genetics research and hoped it will be applied in high quality cotton varieties breeding in the future.
Latest News
-
Apr 18, 2024Opening Ceremony of the Training Workshop on Wheat Head Scab Resistance Breeding and Pest Control in Africa Held in CAAS -
Apr 03, 2024IPPCAAS Co-organized the Training Workshop on Management and Application of Biopesticides in Nepal -
Mar 28, 2024Delegation from the School of Agriculture and Food Science of University College Dublin, Ireland Visit to IAS, CAAS -
Mar 25, 2024Director of World Food Prize Foundation visited GSCAAS -
Mar 20, 2024Institute of Crop Sciences (ICS) and Syngenta Group Global Seeds Advance Collaborative Research in the Seed Industry
