分享到
Progress on Replication Mechanism of DNA Polymerase in Insect Baculovirus
DNA polymerase (DNApol) is conserved in all baculoviruses and plays an pivotal role in viral DNA replication. It determines the fidelity of baculovirus DNA replication by inserting the correct nucleotides into the primer terminus and proofreading any mispaired nucleotides. DNApols between both Groups I and II of the Alphabaculovirus genus in the family Baculoviridae share many common structural features. However, it is not clear whether a group I AcMNPV DNApol can be substituted by a group II NPV DNApol.
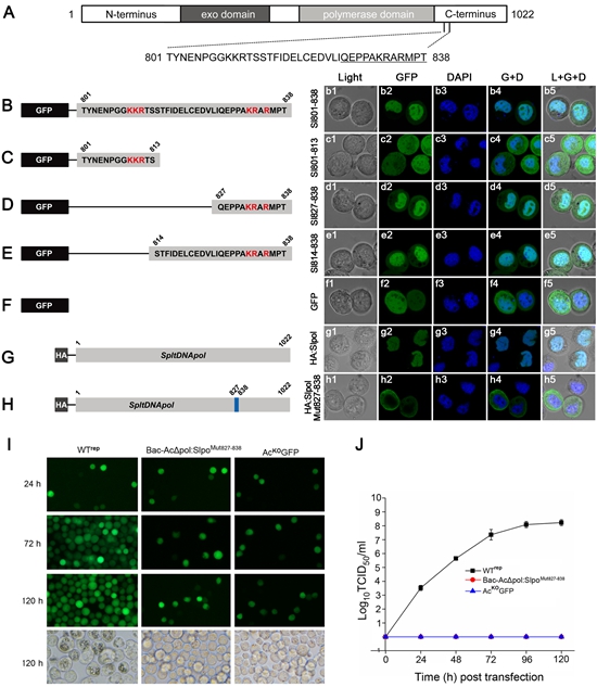
Recently, scientists from China National Rice Research Institute (CNRRI) report a successful generation of AcMNPV dnapol null virus being rescued by a Group II Spodoptera litura NPV dnapol (Bac-AcΔPol:Slpol). To a very limited extent, viral growth curves and quantitative real-time PCR showed that the dnapol replacement reduced the level of viral production and DNA replication of Bac-AcΔPol:SlPol compared with WTrep, a native dnapol insertion in an AcMNPV dnapol null virus. Light microscopy showed that production of occlusion bodies for Bac-AcΔPol:Slpol was reduced. A nuclear localization signal (NLS) for the SpltNPV DNApol C terminus was also identified at residues 827-838 by mutational analysis and confocal microscopy. Multiple point substitution of SpltNPV DNApol NLS abrogated virus production and viral DNA replication. Overall, these data suggested that the NLS plays an important role in SpltNPV DNApol nuclear localization and that SpltNPV DNApol cannot efficiently substitute the AcMNPV DNApol in AcMNPV.
This work was supported by National Natural Science Foundation of China (No. 31572006), Zhejiang Provincial Natural Science Foundation of China (No. LQ15C140004), incremental project of Chinese Academy of Agricultural Sciences (No. 2015ZL058), innovation project of Chinese Academy of Agricultural Sciences and the Central Level Public Interest Research Institute for Basic R & D Special Fund Business (No. 2013RG001-2, 2014RG002-3).
The research result has been published online on Journal of General Virology on May 17th, 2016 (doi: 10.1099/jgv.0.000506). More details are available on the links bellow:
http://jgv.microbiologyresearch.org/content/journal/jgv/10.1099/jgv.0.000506#tab2
Recently, scientists from China National Rice Research Institute (CNRRI) report a successful generation of AcMNPV dnapol null virus being rescued by a Group II Spodoptera litura NPV dnapol (Bac-AcΔPol:Slpol). To a very limited extent, viral growth curves and quantitative real-time PCR showed that the dnapol replacement reduced the level of viral production and DNA replication of Bac-AcΔPol:SlPol compared with WTrep, a native dnapol insertion in an AcMNPV dnapol null virus. Light microscopy showed that production of occlusion bodies for Bac-AcΔPol:Slpol was reduced. A nuclear localization signal (NLS) for the SpltNPV DNApol C terminus was also identified at residues 827-838 by mutational analysis and confocal microscopy. Multiple point substitution of SpltNPV DNApol NLS abrogated virus production and viral DNA replication. Overall, these data suggested that the NLS plays an important role in SpltNPV DNApol nuclear localization and that SpltNPV DNApol cannot efficiently substitute the AcMNPV DNApol in AcMNPV.

This work was supported by National Natural Science Foundation of China (No. 31572006), Zhejiang Provincial Natural Science Foundation of China (No. LQ15C140004), incremental project of Chinese Academy of Agricultural Sciences (No. 2015ZL058), innovation project of Chinese Academy of Agricultural Sciences and the Central Level Public Interest Research Institute for Basic R & D Special Fund Business (No. 2013RG001-2, 2014RG002-3).
The research result has been published online on Journal of General Virology on May 17th, 2016 (doi: 10.1099/jgv.0.000506). More details are available on the links bellow:
http://jgv.microbiologyresearch.org/content/journal/jgv/10.1099/jgv.0.000506#tab2
By Yuan Yiqing
yuanyiqing@caas.cn
yuanyiqing@caas.cn
Latest News
-
Apr 18, 2024Opening Ceremony of the Training Workshop on Wheat Head Scab Resistance Breeding and Pest Control in Africa Held in CAAS -
Apr 03, 2024IPPCAAS Co-organized the Training Workshop on Management and Application of Biopesticides in Nepal -
Mar 28, 2024Delegation from the School of Agriculture and Food Science of University College Dublin, Ireland Visit to IAS, CAAS -
Mar 25, 2024Director of World Food Prize Foundation visited GSCAAS -
Mar 20, 2024Institute of Crop Sciences (ICS) and Syngenta Group Global Seeds Advance Collaborative Research in the Seed Industry
