分享到
New Advance in Plant-Microbe Interaction Research
Recently, Professor Zhou Wei and his research team at the Institute of Agricultural Resources and Regional Planning (IARRP) of CAAS have a new finding on the mechanism of microbes-mediated carbon cycle in wheat rhizosphere soil under long-term fertilization practices. The research results have been published online in Soil Biology and Biochemistry on October 17, 2014.
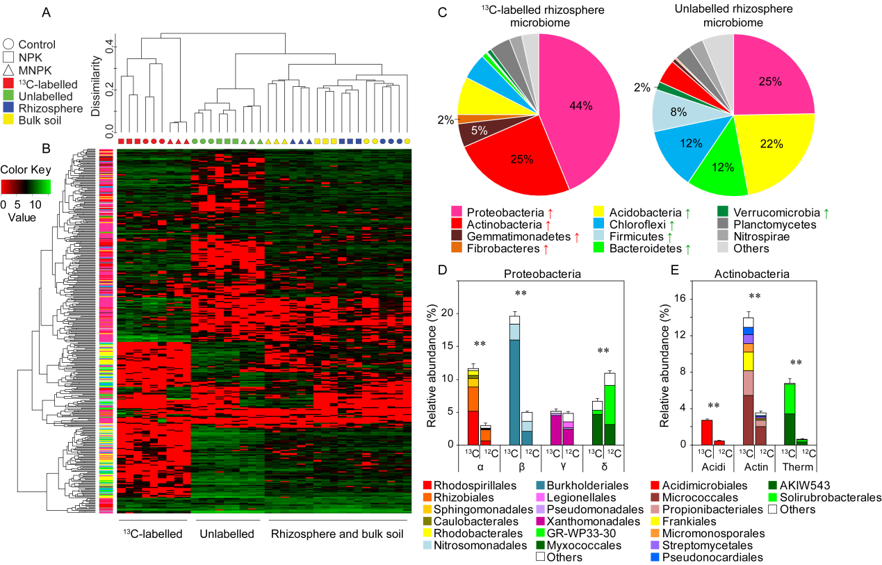
Root-derived carbon (C), ranged from <10% photosynthetically fixed C to 44% total plant C under nutrient stress, is considered as critical fuel supporting the interaction between plant and rhizosphere microbiome. Thus, understanding how plant-microbe association responds to soil fertility changes in the agroecosystem is a key step toward promoting crop growth and soil nutrient management.

Rhizodeposition assembles a distinct bacterial microbiota in wheat rhizosphere
Root-derived carbon (C), ranged from <10% photosynthetically fixed C to 44% total plant C under nutrient stress, is considered as critical fuel supporting the interaction between plant and rhizosphere microbiome. Thus, understanding how plant-microbe association responds to soil fertility changes in the agroecosystem is a key step toward promoting crop growth and soil nutrient management.

Rhizodeposition assembles a distinct bacterial microbiota in wheat rhizosphere
In this study, researchers report an integrative methodology in which stable isotope probing (SIP) and high-throughput pyrosequencing are combined to completely characterize the root-feeding bacterial communities in the rhizosphere of wheat grown in historical soils under three long-term (32-year) fertilization regimes. They find that wheat root-derived 13C is dominantly assimilated by Actinobacteria and Proteobacteria (notably Burkholderiales), accounting for nearly 70% of root-feeding microbiome. The results further reveal that long-term fertilizations with increasing nutrients availability would decrease the preference of rhizosphere microbiome for root-derived substrates, leading to a simpler crop-microbe association. This is a striking result, which means that long-term fertilization practices, inorganic fertilization in particular, are likely to decrease the probiotic functions of rhizosphere microbiota through simplifying the plant-microbe relationship, because the sub-community induced by the rhizodeposits contains diverse plant growth-promoting rhizobacteria (PGPR). In addition, researchers find that alterations of the soil bacterial community composition caused by the application of inorganic fertilizers can be resumed through the addition of organic manure, which provides a new theoretical basis for the long-term application of organic manure.
More details are available on the bellow links:
http://www.sciencedirect.com/science/article/pii/S0038071714003368
More details are available on the bellow links:
http://www.sciencedirect.com/science/article/pii/S0038071714003368
Latest News
-
Apr 18, 2024Opening Ceremony of the Training Workshop on Wheat Head Scab Resistance Breeding and Pest Control in Africa Held in CAAS -
Apr 03, 2024IPPCAAS Co-organized the Training Workshop on Management and Application of Biopesticides in Nepal -
Mar 28, 2024Delegation from the School of Agriculture and Food Science of University College Dublin, Ireland Visit to IAS, CAAS -
Mar 25, 2024Director of World Food Prize Foundation visited GSCAAS -
Mar 20, 2024Institute of Crop Sciences (ICS) and Syngenta Group Global Seeds Advance Collaborative Research in the Seed Industry
