分享到
The Porcine Respiratory Syndrome Innovation Research Team of SHVRI Revealed a New Mechanism for the Inhibition of Antigen Presentation by Highly Pathogenic Porcine Reproductive and Respiratory Syndrome Virus (HP-PRRSV)
Recently, The Porcine Respiratory Syndrome Innovation Research Team, led by Prof. Zhiyong Ma, has revealed a new mechanism for the inhibition of antigen presentation by highly pathogenic porcine reproductive and respiratory syndrome virus (HP-PRRSV). This study provides new insights for further understanding of the immunosuppression and immune escape mechanisms. Research results were published on Journal of Virology online.
Porcine reproductive and respiratory syndrome virus (PRRS) is one of the most important diseases which impair the global pig industry. PRRSV has a variety of strategies to evade and inhibit the immune clearance of the host.
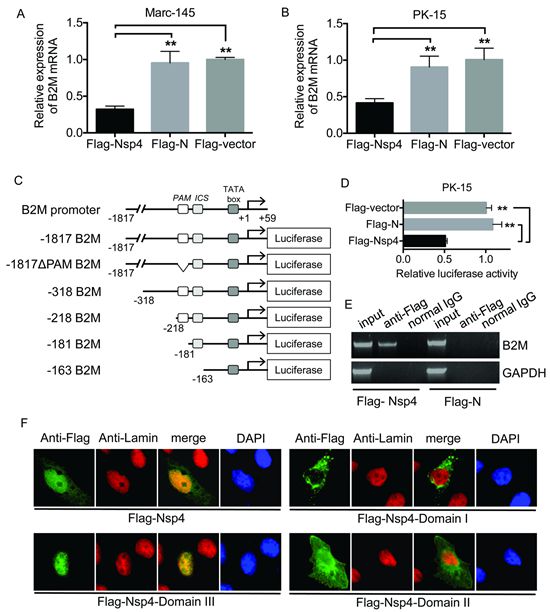
The Porcine Respiratory Syndrome Research Team from Shanghai Veterinary Research Institute conducted an in-depth study of PRRSV-induced host immune suppression and immune escape mechanisms. Researchers started from SLA-I which is a critical molecules in the inhibition of host immune response caused by PRRSV (Figure 1), analyzed the host cell signaling pathway effected by PRRSV. It was found that PRRSV infection caused a down-regulation of B2M, whereas B2M regulated the expression of SLA-I molecules (Fig. 2). In addition, the key regions of B2M were analyzed by constructing different active regions of Nsp4. It was confirmed that Domain III was the key region for Nsp4 to inhibit B2M transcription (Fig. 3).

Fig 1 PRRSV inhibits the expression of SLA-I molecules on cell surface

Figure 2 PRRSV inhibits the transcription of B2M
Porcine reproductive and respiratory syndrome virus (PRRS) is one of the most important diseases which impair the global pig industry. PRRSV has a variety of strategies to evade and inhibit the immune clearance of the host.
The Porcine Respiratory Syndrome Research Team from Shanghai Veterinary Research Institute conducted an in-depth study of PRRSV-induced host immune suppression and immune escape mechanisms. Researchers started from SLA-I which is a critical molecules in the inhibition of host immune response caused by PRRSV (Figure 1), analyzed the host cell signaling pathway effected by PRRSV. It was found that PRRSV infection caused a down-regulation of B2M, whereas B2M regulated the expression of SLA-I molecules (Fig. 2). In addition, the key regions of B2M were analyzed by constructing different active regions of Nsp4. It was confirmed that Domain III was the key region for Nsp4 to inhibit B2M transcription (Fig. 3).

Fig 1 PRRSV inhibits the expression of SLA-I molecules on cell surface

Figure 2 PRRSV inhibits the transcription of B2M

Figure 3 Nsp4 Domain III is the key region to inhibit the transcriptional activity of B2M
SLA-I is one of the most important acquired immune molecules in swine. SLA-I plays an important role in cell-mediated immunity during viral infection. PRRSV inhibited SLA-I is an important issue in the study of PRRSV, but its mechanism of action has not been revealed. This study clarified the problem that PRRSV inhibits host SLA-I, and analyzes the mechanism by which PRRSV uses its own protein to control SLA-I expression in host cells from the molecular and cellular level.
The results of this study can help to analyze the complex immune suppression and immune escape mechanism of PRRSV, which can guide the research and use of PRRSV vaccine, and also have a reference role in clinical treatment of PRRSV infection.
The results of this study can help to analyze the complex immune suppression and immune escape mechanism of PRRSV, which can guide the research and use of PRRSV vaccine, and also have a reference role in clinical treatment of PRRSV infection.
By Ke Liu
liuke@shvri.ac.cn
liuke@shvri.ac.cn
Latest News
-
Apr 18, 2024Opening Ceremony of the Training Workshop on Wheat Head Scab Resistance Breeding and Pest Control in Africa Held in CAAS -
Apr 03, 2024IPPCAAS Co-organized the Training Workshop on Management and Application of Biopesticides in Nepal -
Mar 28, 2024Delegation from the School of Agriculture and Food Science of University College Dublin, Ireland Visit to IAS, CAAS -
Mar 25, 2024Director of World Food Prize Foundation visited GSCAAS -
Mar 20, 2024Institute of Crop Sciences (ICS) and Syngenta Group Global Seeds Advance Collaborative Research in the Seed Industry
