分享到
The New Progress of Gene Identifying Associated with Several Key Agronomic Traits in Peach
An important research progress which described genome-wide association study of 12 agronomic traits in peach was achieved by one team headed by Wang Lirong at the Zhengzhou Fruit Research Institute and published in Nature Communications in November, 2016. The paper was recommended to be put into the ‘Highlight’ column because of its significance. And the editor said that: Lirong Wang and Zhixi Tian and colleagues report genetic regions that are associated with twelve important traits relevant to the taste and appearance of the fruit, providing valuable genetic data that could be used to inform future breeding efforts. Such insights are not only important from a practical agronomic perspective, but also help explain how domestication and modern breeding have shaped the genome of an important fruit crop.
Peach (Prunus persica L.) is an economically important deciduous fruit. Owing to its small genome, self-compatibility, and relatively short juvenile period, the peach is considered as a model species for comparative and functional genomic studies of the Rosaceae family. So far, a number of linkage analyses to examine the genetic basis for peach fruit traits have been performed (www.rosaceae.org), but only a few genes were clearly identified as related to qualitative traits such as flesh adhesion, texture and color, and fruit hairiness.
To dissect the genetic basis for variation in these different characteristics, the research team mined genome sequencing data generated from a diverse collection of 129 peach varieties - both modern cultivars that are the result of intensive breeding efforts, as well as traditional landraces and wild relatives of the edible peach. Totally, 4.06 million high quality single nucleotide polymorphisms (SNPs) were screened for performing a comprehensive genome-wide association study for 12 key agronomic traits and gene identifying. Among of association signals which investigated in the study, nine of ten which associated with qualitative traits exhibit consistent and more precise signals than previously identified by linkage analysis. For example, the association loci with flesh texture and adhesion traits were located in the flanking regions of the causal gene. We describe a SNP, lying in the intron of gene encoding cell death protein, which is highly associated with fruit shape. Furthermore, the candidate genes of non-acid fruit, fruit hairiness, flesh colour, kernel taste, and two flower shape traits were predicated and discussed.

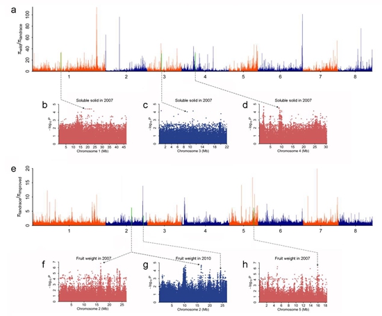
Figure 2. Whole-genome screening of the selective sweeps occurred during peach domestication and improvement.
The paper was a following study after the research team published the paper in Genome Biology in 2014 to analyse the peach evolution using resequencing data under the project “1000 peach genomes”. Our work was supported by The Ministry of Science and Technology of China (2013AA102606) and the Agricultural Science and Technology Innovation Program (CAAS-ASTIP-2015-ZFRI-01).
http://www.nature.com/articles/ncomms13246
Peach (Prunus persica L.) is an economically important deciduous fruit. Owing to its small genome, self-compatibility, and relatively short juvenile period, the peach is considered as a model species for comparative and functional genomic studies of the Rosaceae family. So far, a number of linkage analyses to examine the genetic basis for peach fruit traits have been performed (www.rosaceae.org), but only a few genes were clearly identified as related to qualitative traits such as flesh adhesion, texture and color, and fruit hairiness.
To dissect the genetic basis for variation in these different characteristics, the research team mined genome sequencing data generated from a diverse collection of 129 peach varieties - both modern cultivars that are the result of intensive breeding efforts, as well as traditional landraces and wild relatives of the edible peach. Totally, 4.06 million high quality single nucleotide polymorphisms (SNPs) were screened for performing a comprehensive genome-wide association study for 12 key agronomic traits and gene identifying. Among of association signals which investigated in the study, nine of ten which associated with qualitative traits exhibit consistent and more precise signals than previously identified by linkage analysis. For example, the association loci with flesh texture and adhesion traits were located in the flanking regions of the causal gene. We describe a SNP, lying in the intron of gene encoding cell death protein, which is highly associated with fruit shape. Furthermore, the candidate genes of non-acid fruit, fruit hairiness, flesh colour, kernel taste, and two flower shape traits were predicated and discussed.

Figure 1. Association results of fruit shape trait and the expression profiles of candidate genes in peach.
Meanwhile, the research team found the evidence that genes associated with traits governing fruit flavour seem to have been primarily selected for by early farmers during the initial domestication of the peach tree in China, whereas genes associated with increasing fruit weight appear to be associated with more recent breeding. This finding contributes to the large-scale characterization of genes controlling agronomic traits in peach and analysis the human selection influence on genome.

Figure 2. Whole-genome screening of the selective sweeps occurred during peach domestication and improvement.
http://www.nature.com/articles/ncomms13246
By Cao Ke
wyandck@126.com
wyandck@126.com
Latest News
-
Apr 18, 2024Opening Ceremony of the Training Workshop on Wheat Head Scab Resistance Breeding and Pest Control in Africa Held in CAAS -
Apr 03, 2024IPPCAAS Co-organized the Training Workshop on Management and Application of Biopesticides in Nepal -
Mar 28, 2024Delegation from the School of Agriculture and Food Science of University College Dublin, Ireland Visit to IAS, CAAS -
Mar 25, 2024Director of World Food Prize Foundation visited GSCAAS -
Mar 20, 2024Institute of Crop Sciences (ICS) and Syngenta Group Global Seeds Advance Collaborative Research in the Seed Industry
